導讀
有關直流電阻測試儀和回路電阻測試儀的規程JJG 1052-2009 《回路電阻測試儀、直阻儀檢定規程》于2009年發布,而今2025年新版規程即將實施,原版規程中的兩個測試儀檢定項目被拆分成兩個不同的規程。今天讓我們一起來了解新規程的相關內容和對應的解決方案。
1 被檢對象——簡介
1.1 應用背景
1.1.1 直流電阻測試儀
1.1.2 回路電阻測試儀
回路電阻測試儀是用于測量隔離開關、斷路器等設備的接觸電阻及導電回路電阻的專用測試設備,其測試電流為100A或更大的直流電流,也被稱為“接觸電阻測試儀”。由于開關設備的接觸面會由于氧化、接觸緊固不良等各種原因導致接觸電阻增大,影響電器設備的性能和質量,所以在檢修中需要用到回路電阻測試儀對接觸電阻進行測試。
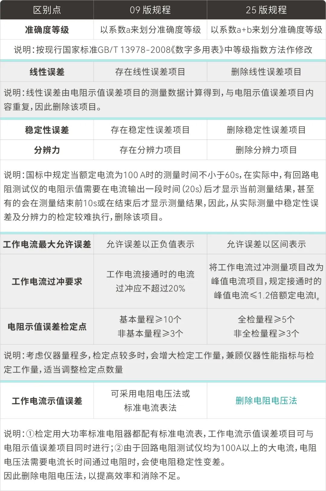
1.2 兩種測試儀區別對比
*數據來源參考JJG 1052-2025&JJG 1205-2025
2 檢定規程解讀
2.1 標準體系
2.2 新老規程對比
2.2.1 直流電阻測試儀
新版規程相比舊版,主要變化如下:2.2.2 回路電阻測試儀
2.3 檢定用標準器
2.3.1 檢定用標準器要求
2.4 檢定難點
2.4.1 檢定項目所需標準器多樣

• 要求標準電阻器等級為0.02級~0.1級
• 需要專用電感器對感性負載測量能力進行檢定
• 秒表或者其他時間頻率測量儀器的最大允許誤差應優于±0.4s/min
• 推薦采用集成式方案,提高檢定效率
2.4.2 實物電阻箱誤差

• 傳統的實物電阻箱只能作跳躍式調節輸出,其調節細度較大,達不到使變壓器直流電阻值測試儀電阻值連續可調校準的目的
• 實物電阻箱存在轉換開關誤差、殘余電阻誤差、接觸電阻誤差的影響
• 實物電阻在過載時會引起電阻變值,嚴重時甚至導致電阻損壞
• 實物電阻箱較為笨重,不適合現場檢定
• 推薦采用模擬電阻,降低誤差,提升可操作性
2.4.3 數據處理繁瑣

• 傳統的電阻標準器采取人工讀數的方式,也無數據處理功能,使計算過程較為繁瑣
• 多種標準器數據整合計算過程費時費力
• 推薦采用智能化設備,進行快速數據分析
3 天恒方案
3.1 方案概述
3.2.1 功能參數
3.2.4 產品優勢

• TD1450模擬標準電阻器單臺設備可參考JJG 1205-2025&JJG 1052-2025完成電阻示值誤差、穩定性誤差、輸出電流的持續時間等多個項目
• 搭配精密電流傳感器、專用電感器等配件可完成雙測試儀全套檢定項目
• 模擬電阻準確度等級:0.02級/0.05級
• 時間測量精度:100μs/min

• 采用模擬電阻器進行檢定,阻值連續可調,無開關誤差、殘余電阻誤差、接觸電阻誤差等影響,測量數據準確可靠
• 具備電流過載能力和抗沖擊能力,并經過靜電防護和電磁兼容的完整測試,保護性能好,可靠性高
• 裝置具有自校準功能,確保量值長期準確穩定

• 設備采用½3U標準機箱,體積小,重量輕,非常適合攜帶至現場使用

• TD1450可選配上位機軟件,根據設置方案進行自動檢定與數據分析,并生成對應的檢定證書或原始記錄
JJG 1205-2025《直流電阻測試儀檢定裝置》和JJG 1052-2025《回路電阻測試儀檢定裝置》新版規程即將正式實施,屆時天恒將提供完備的、滿足規程相關要求的一站式解決方案。
湘公網安備43012102001074號 湘ICP備08101143號-2 Designed by300.cn 網站地圖 地址:湖南省長沙經濟技術開發區盼盼路16號
在線商城